Player
Sunbird inQuiry Player is used for consuming the question set. The current player supports the following question types,
Multiple Choice Question (MCQ)
Multi-select Multiple Choice Question (MMCQ)
Subjective Question (SA)
This Player is also known as Question Set Player or QuML Player.
Question Set Player (QuML Player)
Question set player is a player provided by inQuiry to create engaging & inclusive experiences for end users consuming the question sets.
More details on the player can be found here and here.
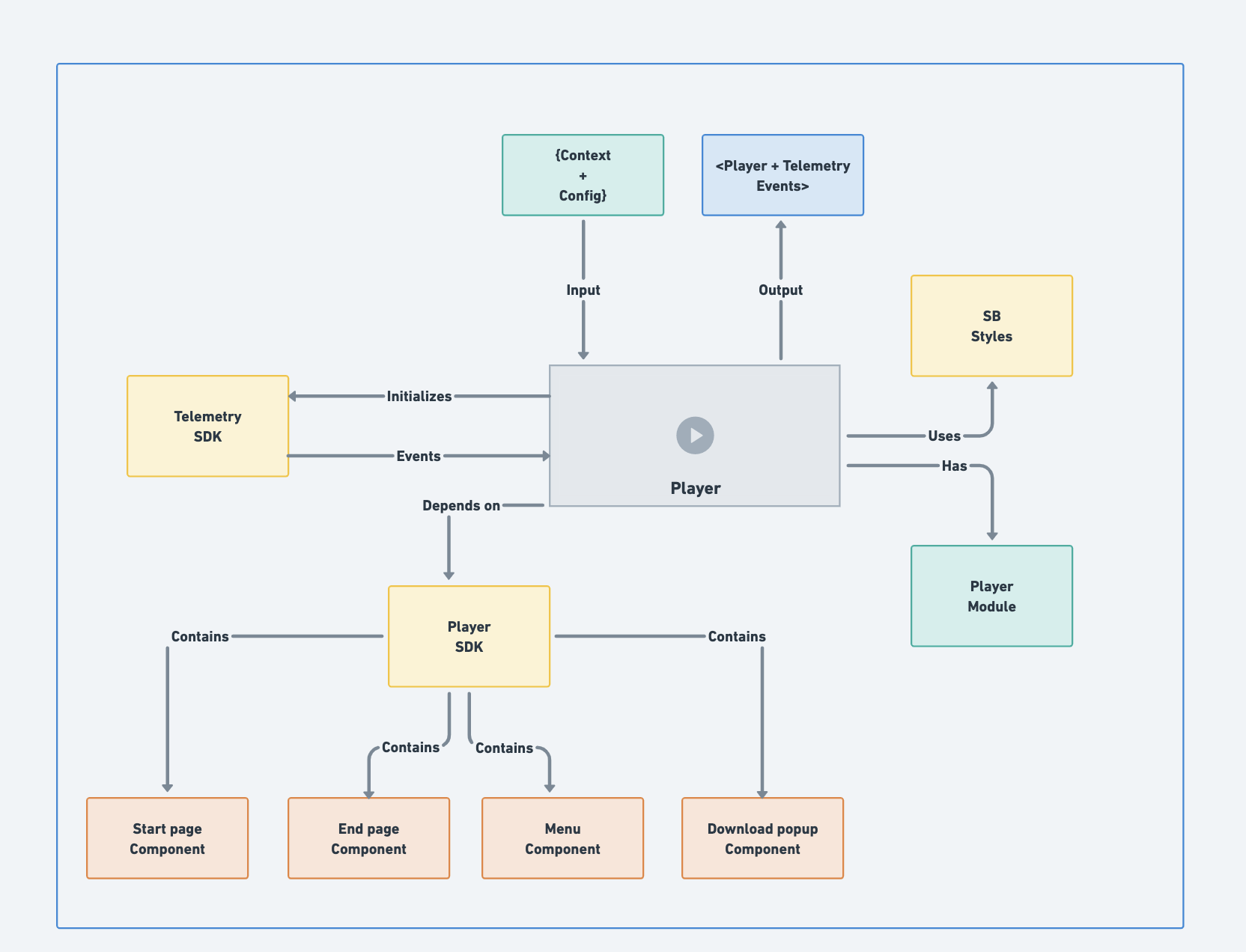
Player architecture is as below,

Player Module is as detailed below,

Additional details about the internals of the Player
Player Module - Root module of the player library where all the components and services are imported
Player Component - Base component of the Editor which consists of the sub components
Section Component - Handles different types of questions by using its sub components
Start Page Component - Provide instructions for exams
MCQ Component - for rendering multiple choice questions.
SA Component - for rendering short answer questions (subjective)
Alert Component - Showing feedback or solutions
End Page Component - Summary of exam
Viewer Service - service layer that makes the API calls related to Player. For eg:- question list
Telemetry Service - initialise the Telemetry SDK and prepare the telemetry events
Telemetry SDK - to sent out the telemetry events to external Telemetry Service
Question / QuestionSet Consumption flow

Code Structure
Important Folder / Package structure
Dependencies
Details are listed here for the below specified dependencies
Sunbird Telemetry
APIs used by Player
APIs invoked from Player component is listed here
Last updated
Was this helpful?